Back
Paulina Sáez

Paulina Sáez

@Paulina

Curious tinkerer and digital artisan.
25
Joined August 2023
Load previous page…
Evening walk Got stuck in a shop because of the storm
Weightlifting at the gym
English shadowing: practicing with the Public Speaking Mastery Udemy course (recommended)
Project Management work
Evening hike
Publish blog post paulinasaez.com/rebranding/ #sideprojects
Schedule newsletter "Find Where Your Audience Hangs Out" on ConvertKit and Substack #upgroves
Schedule today's newsletter issue #upgroves
Evening hike listening to yesterday's morning maker show with @d4m1n, Sandra and Gregg. Bonus appearance of the roosters that appeared suddenly. x.com/i/spaces/1BdGYrkMjlNJX
Build Welcome Flow Copy Generator tool in Notion to give away in the next newsletter issue #upgroves
Finish last draft of Monday's newsletter issue #upgroves
Receive muscles food
Schedule call for ClickUp work at UpWork. Applied to 4 jobs and got 1 meeting, 25% conversion, not bad.
Weightlifting
Reinvested the money from the Notion templates sales to pay my bro to do some research #upgroves
Update LinkedIn background
Send 30 cold messages on LinkedIn
Submit proposal for HubSpot CRM implementation and automation jobsat UpWork
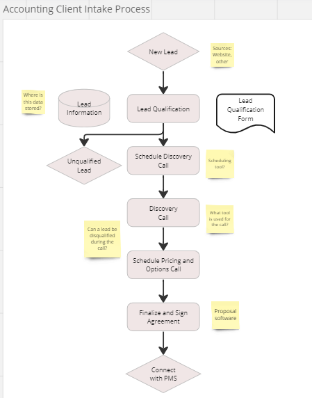
Submit proposal to implement a client intake system for an accounting firm. Created a quick flowchart of the process to increase my chances of getting hired.
Create storefront in Passionfroot #upgroves
Home
Search
Messages
Notifications
More