Back
Rhymecraft

Rhymecraft

#rhymecraft

A web app that helps you write rap lyrics.
Load previous page…
Investigated why I was being told my Bitbucket password was wrong when I tried to push my code. Never figured out why, but I got around the error by refreshing my OAuth token in SourceTree. #rhymecraft
Have the front-end metronome stop when playback stops. #rhymecraft
Disable the pause screen from turning on after playback ends since I'm not charging for the app right now. #rhymecraft
api/video.py - Return the video-jobs ordered by the ID descending so that the most-recent jobs are at the top #rhymecraft
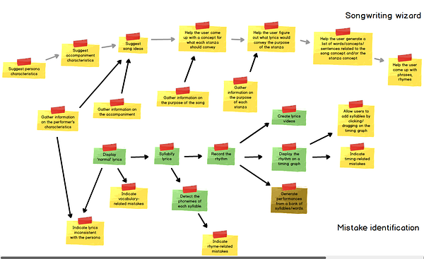
Created a first draft of a dependency graph of features I want to build, so I can see what I can work on next and how each feature fits into the bigger picture. #rhymecraft
Fleshed out the public wiki page on how to use the app (www.rhymecraft.guru/wiki/disp…). #rhymecraft
Set the "Type/Paste lyrics" view to be the default lyrics view when creating a new song. #rhymecraft
Figured out how to get signed in if the hot-reloading version of the site is signed out. (Answer: sign in via the non-hot-reloading version of the app.) #rhymecraft
Created a public wiki page where I'll write out the step-by-step process for using the app: www.rhymecraft.guru/wiki/disp…. #rhymecraft
Spent time on a call with Jam explaining to her how to use the application and rhymecraft.guru/trainer #rhymecraft
Got the repo moved to my other Atlassian account (that I use for Confluence). #rhymecraft
Got the live app working again (I needed to add a new column to a db table). #rhymecraft
Created a video explaining how to use the Rhymecraft training page: youtu.be/VWF2gHj7tW0 #rhymecraft
Spent more time trying to figure out how to connect to the DigitalOcean DB from PyCharm. #rhymecraft
Investigated a back-end error happening on prod (it's a missing db column). #rhymecraft
Tried to connect to the prod db from PyCharm. #rhymecraft
Tried and failed to replicate the bug where all the syllables were initially showing up on the first line of the timing graph when recording the rhythm, so I'm guessing it was fixed with all the changes I made to the timing graph calculations. #rhymecraft
Investigated an error that occurs when a user begins recording the rhythm from a later syllable in the song. #rhymecraft
Got the timing graph lining up the syllables with the beat *way* more accurately, it seems to now perfectly match what my tapping out of the rhythm would indicate. #rhymecraft
Investigated why the timing graph is sometimes not aligning syllables to the beat accurately. #rhymecraft
Home
Search
Messages
Notifications
More