Back
Mused

Mused

#mused

Games and simulations created out of 3D scans.
Launched October 27, 2022
Load previous page…
get better results in metashape combining lidar, 360s, and photogrammetry photos of each wall #mused
export ~5000 crisp conversations and topic model #mused
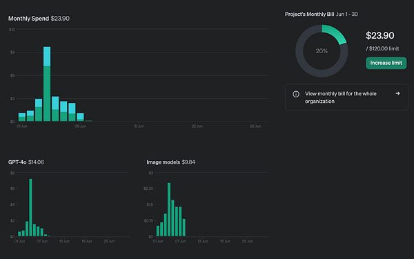
check monthly usage on oai apis for a few weeks running simulation games, rework npc behavior planning to cost less #mused
capture in tombs & a few other monuments, divide by wall/feature #mused
volunteer on egyptian missions training & 3d scanning #mused
build maya farm simulator with npcs from popul vuh #mused
shoot at unas pyramid & fix some textures on interior to make out hieroglyphs #mused
shoot at giza, fill in photogrammetry photos for texture + holes in laser scan #mused
write test game & storyboard, prototype w/lidar #mused
get domain filters to review & unblock my domain after emailing #mused
test a bunch of options with laserscan data, pointcloud, mesh, etc and get a workflow into unreal, make some renders for PBS doc #mused
after years of multiple domain filtering complaints on school networks, finally research how to do something about it, and request domain review from filter providers one by one #mused
sell my first online remote team building experience tour for $$!! 💸 #mused
do second live virtual tourism event & about 40-50 ppl came #mused docs.google.com/document/d/1M…
get over 100 ppl to sign up to come to the seoncd online live event this time, will see how many actually come #mused
brew about a day's salary of ancient Egyptian beer if you were a workman at Giza building the Great Pyramid #mused -- for live online tour tomorrow
get turkey work/research visa #mused
write blog about research around agent-based modeling simulators in 2d and 3d environments #mused blog.mused.com/ancient-farm-s…
use GIS data to pre-seed tilemap of ancient Rome #mused & think about generative urbs aeterna
make greek, roman, and egyptian farm simulations with characters managed by GPT-4o and launch on homepage to test #mused
Home
Search
Messages
Notifications
More