Back
Gary Henderson

Gary Henderson

@GazBuilds

👋 Day-to-day I'm a Platform Engineer. I've squeezed my job into four days to give me uninterrupted time to work on my projects! I like: 🍣🏋🏼⚽👨🏼‍💻🐶🌌
3
Joined February 2024
Next up I need to sort some formatting out as it's returned to users. #airepli
Time to upgrade the Assistants API in my app to let users use gpt-4o
Handle code snippets in email replies. These were simply passing ``` before and looked ugly.
The speed which the Bose QC35s charge at never ceases to amaze me. Literally handed them to the barista to charge for 20 minutes and they're now at 100% 🔋
Updated API key - $2500 free from OpenAI. Set limit to $500 to allow for user testing.
Catching up on a couple of days effort in the 30 Day Indie Hacker Challenge 🚀
Fix a small bug. 🐛
Spent this morning re-doing my front end with the help of Cursor.
Added in minimal code to check if user is subscribed via LemonSqueezy.
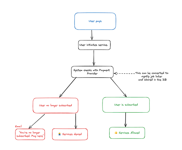
I'm looking to add a subscription model to my service. Is this, at a high level, the logic which people follow? Any stumbling blocks I'm not currently aware of?
Chucking an idea out there - I'm looking to properly launch my app soon and have consumed a lot of advice about where to post about it. It would be good if there was a tool you could describe your app to, and it would generate the text that would perform well for different audiences, Product Hunt, Hackernews etc
A quick hour adding a dev container to my app today. #airepli
I just spent an hour learning that you can’t bypass Bot Fight Mode with Firewall Rules. 🫠
Remove unneeded tables from Database. Later I will write some text for launching on ProductHunt etc.
🚨 Issues with GitHub atm - githubstatus.com
Sweet sweet Terraform + Lambda functions for the day job. #dayjob
Currently investigating hard and soft bounces on #airepli. Soft bounces appear to all be occurring to gmail addresses.
I seen you applied for the Microsoft for Startups Founder Hub @rrmdp - I applied too and got in!
Really happy with how full conversational emails have worked out. Declaring this to be complete for now and working on other stuff for #airepli.
🐛 Bug squashed. Digging Djo as my coding jam at the moment.
Home
Search
Messages
Notifications
More