Back
Todo
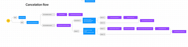
edit cancellation flow #mangobeds
Home
Search
Messages
Notifications
More