Back
Pyramids

Pyramids

#pyramids

Using NextJS and Tailwind, all sites are in the same monorepo and share the same components. Theme are also shared, content is per site.
Load previous page…
Full regex support in Masala-Parser. #pyramids
Much better typings for Masala Parser tuples #pyramids
Masala Parser is full ESM #pyramids v 2.0-alpha
Unit tests of Masala v2 #pyramids
Starting masala parser v2 #pyramids
Shared execution context between tools, updated after each tool action. #pyramids
NoClick clickAction in the browser #pyramids
NoClick Big picture #pyramids
Working on SaasIntel client #pyramids
Adding Promotheus metrics in Grafana #pyramids
Logs in Grafana #pyramids
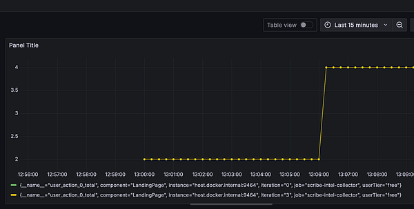
Metrics system improvement #pyramids
Building a great Open Telemetry compatible tool for standard PM, Marketers and vibe coders. Day 1 #pyramids
Excellent API definitions. Building a monster 🔥 #pyramids
Tag page roll for sites. #pyramids
Complex nextjs routing solved, with optional local, and category pages. #pyramids
Huge refactoring on blog domain objects. #pyramids
Learning about Route Groups in NextJS. Looks very powerful to handle correctly site internationalisation. #pyramids
ProseMirror with React #pyramids
use-in-view quick win hook to add an animation when entering the viewport. Works with "use client" which is in fact ok for SEO. #pyramids
Home
Search
Messages
Notifications
More